黄大豆1号
发布时间 2019-06-14
模拟软件手机版

黄大豆基础知识

首先,我们来对黄大豆做个简单介绍

大豆是一种重要的粮油兼用农产品。作为食品, 大豆是一种优质高含量的植物蛋白资源,它的脂肪、蛋白质、碳水化合物、粗纤维的组成比例非常接近肉类食品。大豆又是一种重要的油料作物,世界上最主要的植物油和蛋白饼粕的提供者。

中国是大豆的原产地,已有4700多年种植大豆的历史。欧美各国大约在19世纪后期才从中国传入。20 世纪30年代,大豆栽培已遍及世界各国。

全球大豆以南北半球分为两个收获期,南美(巴西、阿根廷)大豆的收获期是每年的3-5月,而地处北半球的美国和中国的大豆收获期是9-10月份。因此,每隔6个月,大豆都能集中供应。

美国是全球大豆最大的供应国,其生产量的变化对世界大豆市场产生较大的影响。我国是国际大豆市场最大的进口国之一,大豆的进口量和进口价格对国内市场上大豆价格影响非常大。

那么,影响黄大豆价格的主要因素又都有哪些呢

(1)大豆供应情况分析

全球大豆以南北半球分为两个收获期,南美(巴西、阿根廷)大豆的收获期是每年的3-5月,而地处北半球的美国、中国的大豆收获期是9-10月份。因此,每隔6个月,大豆都有集中供应。

美国是全球大豆最大的供应国,其生产量的变化对世界大豆市场产生较大的影响。我国是国际大豆市场最大的进口国之一,转基因大豆的进口量和进口价格直接对国内大豆供给市场产生影响,从而对非转基因黄大豆的价格产生影响。因此,大豆的进口量和进口价格对国内市场上大豆价格影响非常大。

(2)大豆消费情况

大豆主要进口国是欧盟、中国、日本和东南亚国家。欧盟、日本的大豆进口量相对稳定,中国、东南亚国家的大豆进口量则变化较大。1997年,亚洲发生金融危机,东南亚国家的大豆进口量锐减,导致国际市场大豆价格下跌。

大豆的食用消费相对稳定,对价格的影响较弱。大豆压榨后,豆油、豆粕产品的市场需求变化不定,影响因素较多。大豆的压榨需求变化较大,对价格的影响比较大。

(3) 相关商品价格

作为食品,大豆的替代品有豌豆、绿豆、芸豆等;作为油籽,大豆的替代品有菜籽、棉籽、葵花籽、花生等。这些替代品的产量、价格及消费的变化对大豆价格也有间接影响。

大豆的价格与它的后续产品豆油、豆粕有直接的关系,这两种产品的需求量变化,将直接导致大豆需求量的变化,从而对非转基因黄大豆的价格产生影响。

(4)大豆国际市场价格

中国大豆的进口量在世界大豆贸易量中占有较大的比重,国际市场大豆价格与国内大豆价格之间互为影响。国际市场价格上涨,将对国内的大豆进口量产生影响,影响国内大豆供应量,从而会对国内的非转基因黄大豆的需求产生影响,继而导致国内非转基因黄大豆的价格上涨。同时国际市场大豆价格的上涨,会对人们的心理产生影响,预期国内的大豆价格有可能会上升,也有可能会使期货价格上涨。

(5)贮存、运输成本

运输成本对黄大豆价格产生明显影响。在进口大豆占到国内总消费量的60%以上的情况下,直接影响进口大豆价格变化的国际船运价格将直接影响着国内黄大豆的价格变化。同时国内地区性的运力紧张,也将拉动运输成本的上升,间接刺激黄大豆价格的上涨。因此,与运费相关的运力紧张状况、原油价格、钢材价格等因素,都成为影响黄大豆价格的间接影响因素。

需要注意的是,每个合约的具体参数并非一直固定不变,交易所有权根据市场风险变化情况,对交易保证金等参数进行适当调整。具体信息请以交易所品种公示为准,商品期货开户请选择海证期货有限公司(海证期货开户服务热线:021-36151054/1055。

海证期货有限公司,上海证券全资子公司,国泰君安控股,上海国际集团核心成员。我们的品牌优势是强大的股东背景优势,坚持合规经营,完善的法人治理结构和完备的风险控制体系,真诚服务,共享共赢,全方位金融衍生品服务的综合性期货公司。

黄大豆1号交易合约知识点概括

一、黄大豆期货交易合约

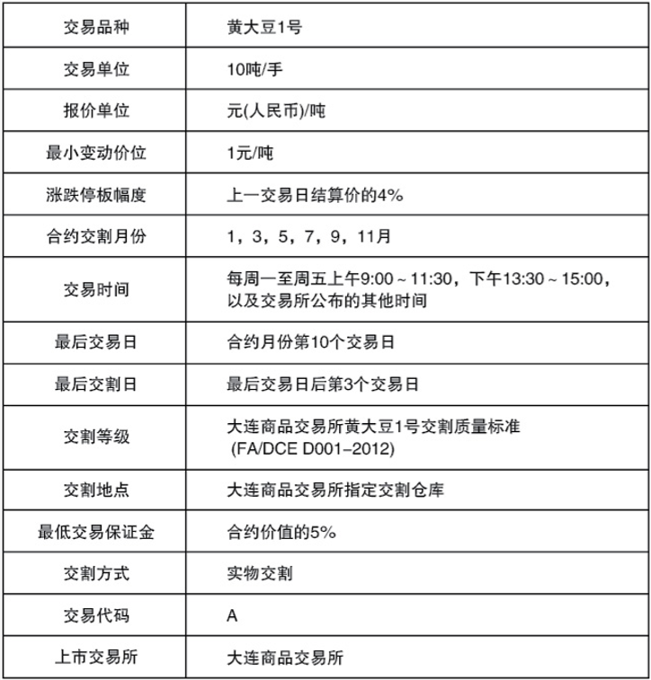
(1)黄大豆1号期货交易合约

二、黄大豆1号的交易保证金制度

黄大豆1、2号期货合约的最低交易保证金为合约价值的5%。交易保证金实行分级管理,随着期货合约交割期和持仓量的增加,交易所将逐步提高保证金比例。黄大豆1、2号合约临近交割期时交易保证金收取标准:

三、黄大豆1号的限仓制度

限仓是指交易所规定会员或客户可以持有的按单边计算的某一合约投机头寸的最大数额。

黄大豆1号合约进入交割月份前一个月和进入交割月份期间的持仓限额(单位:手)

期货合约在某一交易时间段的持仓限额标准自该交易时间段起始日前一交易日结算时起执行。套期保值交易头寸实行审批制,其持仓不受限制。

四、黄大豆1、2号的交割形式对比

需要注意的是,每个合约的具体参数并非一直固定不变,交易所有权根据市场风险变化情况,对交易保证金等参数进行适当调整。具体信息请以交易所品种公示为准,商品期货开户请选择海证期货有限公司(海证期货开户服务热线:021-36151054/1055)。

海证期货有限公司,上海证券全资子公司,国泰君安控股,上海国际集团核心成员。我们的品牌优势是强大的股东背景优势,坚持合规经营,完善的法人治理结构和完备的风险控制体系,真诚服务,共享共赢,全方位金融衍生品服务的综合性期货公司。

转载声明:本网站转载文章仅为传播更多信息之目的,并不代表本网站赞同其观点,本网站亦不保证文章内容的真实性、准确性和可靠性。文章内容仅供参考,并不构成任何投资建议及入市依据,且不因接收人收到此内容而视其为客户。凡据此入市者,风险和责任需由使用者自行承担。如果本网站转载的文章不符合作者的版权声明或者作者不希望转载文章的,请及时联系我们公司维护人员:guohuanxiang@hicend.com.cn,我们将在第一时间处理。



查看更多
海证期货交易平台软件
点击
立即报名
*
*
请选择所在城市
海证期货交易平台软件
报名