豆粕
发布时间 2019-06-14
模拟软件手机版

豆粕期货——基础知识

首先,我们来对豆粕期货做个简单介绍

1、豆粕的介绍

豆粕是大豆经过提取豆油后得到的一种副产品。按照提取的方法不同,可以分一浸豆粕和二浸豆粕两种。其中以浸提法提取都有后的副产品为一浸豆粕,而先以压榨取油,再经过浸提取油后得到的副产品为二浸豆粕。一浸豆粕的生产工艺较为先进,蛋白质含量高,是国内目前现货市场上流通的主要品种。

豆粕一般呈不规则碎片状,颜色为浅黄色或浅褐色,味道具有烤大豆香味。豆粕是棉籽粕、花生粕、菜粕等12种油粕饲料产品中产量最大、用途最广的一种。作为一种高白质原料,豆粕不仅是用做牲畜与家禽饲料的主要原料,还可以用于制作糕点食品、健康食品以及化妆品。此外,豆粕还作为抗菌素原料使用。豆粕作为植物蛋白的主要来源,价格波动较大,产业链长,参与企业多,影响的范围广。这使企业避险和投资需求都较为强烈。

大连商品交易所大豆、豆粕、豆油品种的相继推出,完善了大豆品种体系,形成了一个完美的品种套保体系,为相关企业提供了一个使用方便、功能齐全的风险规避场所。

2、影响豆粕价格的主要因素都有哪些呢?

豆粕供应情况分析

1)大豆供应量

豆粕作为大豆加工的副产品,大豆供应量的多少直接决定着豆粕的供应量,正常情况下,大豆供应量的增加必然导致豆粕供应量的增加。大豆的来源主要有两块,一是国产大豆,其次是进口大豆。我国的东北及黄淮地区是大豆的主产区,近几年,我国大豆年总产量在1,600万吨左右徘徊,其中商品大豆量约为600万吨。我国每年从美国、巴西和阿根廷进口的大豆都超过2,000万吨。

2)大豆价格

大豆价格的高低直接影响豆粕生产的成本,近几年,我国许多大型压榨企业选择进口大豆作为加工原料,华东地区日趋成为我国豆粕主产区和主要报价地点,进口大豆价格对我国豆粕价格的影响更为明显。

3)豆粕产量

一般来讲,豆粕产量与豆粕价格之间存在明显反向关系,豆粕产量越大,价格相对较低;相反,豆粕产量减少,豆粕价格则上涨。

4)豆粕库存

豆粕库存是构成总产量的重要部分,前期库存量的多少体现着供应量的紧张程度。供应短缺则价格上涨,供应充裕则价格下降。由于豆粕具有不易保存的特点,一旦豆粕库存增加,豆粕的价格往往会调低。

5)豆粕消费情况

牲畜、家禽价格的影响直接构成对饲料需求的影响。正常情况下,牲畜、家禽的价格与豆粕价格之间存在明显的正向关系。目前我国是世界第二大的饲料生产国,豆粕的主要用途是加工成饲料。统计显示,90%以上的豆粕消费是用于各类饲料,所以饲料行业景气度状况对豆粕需求的影响非常明显。

3.、相关商品、替代商品价格的影响都有哪些?

1)豆粕与大豆、豆油的比价关系

豆粕是大豆的副产品,每1吨大豆可以压榨出大约0.18吨的豆油和0.8吨的豆粕,豆粕的价格与大豆的价格有密切的关系,每年大豆的产量都会影响到豆粕的价格,大豆丰收则豆粕价跌,大豆欠收则豆粕就会涨价。同时,豆油与豆粕之间也存在相互关联,豆油价好,豆粕就会价跌,豆油滞销,豆粕产量就将减少,豆粕价格将上涨。

大豆压榨效益是决定豆粕供应量的重要因素之一,如果油脂厂的压榨效益一直低迷,那么,一些厂家会停产,从而减少豆粕的市场供应量。

2)豆粕替代品价格的影响

除了大豆、豆油等相关商品对豆粕价格影响外,棉籽粕、花生粕、菜粕等豆粕的替代品对豆粕价格也有一定影响。如果豆粕价格高企,饲料企业往往会考虑增加使用菜粕等替代品。

相关的农业、贸易、食品政策

近几年,禽流感、疯牛病及口蹄疫的相继发生以及出于转基因食品对人体健康影响的考虑,越来越多的国家实施了新的食品政策。这些新食品政策的实施,对养殖业及豆粕的需求影响都是非常直接的。

需要注意的是,每个合约的具体参数并非一直固定不变,交易所有权根据市场风险变化情况,对交易保证金等参数进行适当调整。具体信息请以交易所品种公示为准,商品期货开户请选择海证期货有限公司(海证期货开户服务热线:021-36151054/1055。

豆粕期货交易合约知识点概括

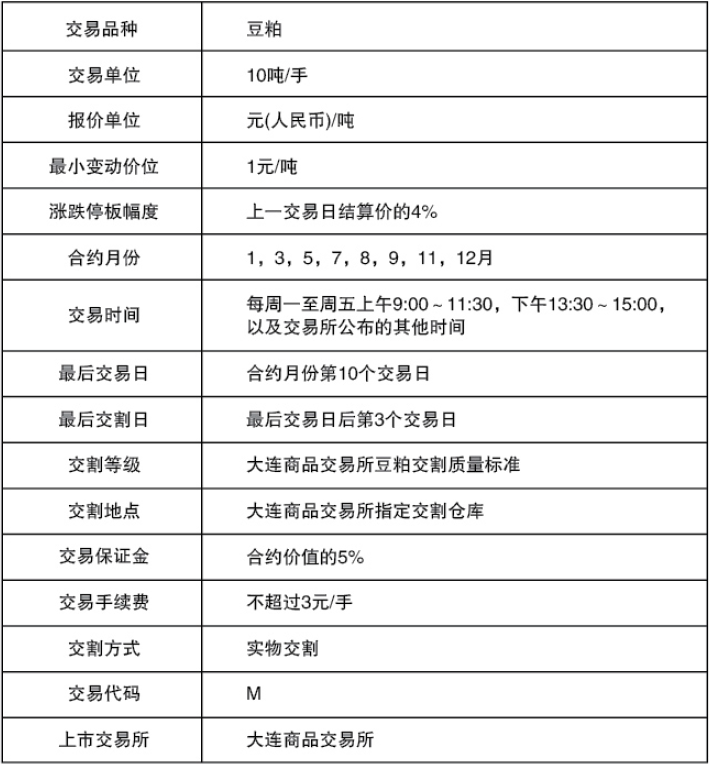
1、豆粕期货交易合约

2、豆粕期货的交易保证金制度

豆粕期货合约的最低交易保证金为合约价值的5%。交易保证金实行分级管理,随着期货合约交割期的临近和持仓量的增加,交易所将逐步提高交易保证金比例。


豆粕合约持仓量变化时交易保证金收取标准:交易所可根据合约持仓量的增加提高交易保证金标准,并向市场公布。

3、豆粕期货的限仓制度

限仓是指交易所规定会员或客户可以持有的按单边计算的某一合约投机头寸的最大数额。豆粕合约一般月份持仓限额如下表:单位:手


豆粕合约进入交割月份前一个月和进入交割月份期间,其持仓限额如下表:单位:手

期货合约在某一交易时间段的持仓限额标准自该交易时间段起始日前一交易日结算时起执行。套期保值交易头寸实行审批制,其持仓不受限制。

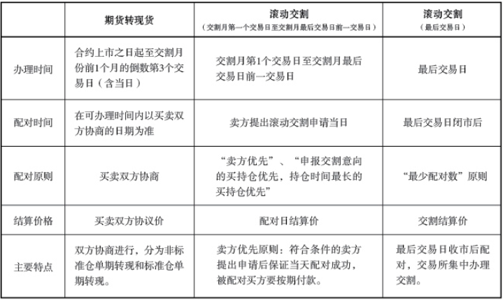
4、豆粕期货的交割

需要注意的是,每个合约的具体参数并非一直固定不变,交易所有权根据市场风险变化情况,对交易保证金等参数进行适当调整。具体信息请以交易所品种公示为准,商品期货开户请选择海证期货有限公司(海证期货开户服务热线:021-36151054/1055)。

转载声明:本网站转载文章仅为传播更多信息之目的,并不代表本网站赞同其观点,本网站亦不保证文章内容的真实性、准确性和可靠性。文章内容仅供参考,并不构成任何投资建议及入市依据,且不因接收人收到此内容而视其为客户。凡据此入市者,风险和责任需由使用者自行承担。如果本网站转载的文章不符合作者的版权声明或者作者不希望转载文章的,请及时联系我们公司维护人员:guohuanxiang@hicend.com.cn,我们将在第一时间处理。

查看更多
海证期货交易平台软件
点击
立即报名
*
*
请选择所在城市
海证期货交易平台软件
报名