焦炭期货基础知识及交易合约知识点
今天我们将从三个方面为大家介绍一一详细介绍关于焦炭期货的概念、交易合约以及影响焦炭价格因素的一些知识点。
一、焦炭简介
(1)焦炭的定义和特点
焦炭是由炼焦煤在焦炉中经过高温干馏转化而来,生产1吨焦炭约消耗1.33吨炼焦煤,焦炭既可以作为还原剂,能源和供炭剂用于高炉炼铁、冲天炉铸造、铁合金冶炼和有色金属冶炼,也可以应用于电石生产、气化和合成化学等领域。据统计,世界焦炭产量的90%以上用于高炉炼铁,冶金焦炭已经成为现代高炉炼铁技术的必备原料之一,被喻为钢铁工业的“基本食粮”,具有重要的战略价值和经济意义。我国是传统的焦炭生产和出口大国,具有重要影响力的资源型产品。
(2)焦炭的应用
近年来,在我国所有消费焦炭的行业中,各行业焦炭消费量占比基本稳定,钢铁行业占到焦炭消费量的85%-87%左右,化学制品占到6%-7%左右,其他工业占到3%左右,通用设备占到2%左右,而有色占到1%-2%。
焦炭作为钢铁工业的重要原料,在国民经济中发挥重要作用,而且价格波动较大,产业链条较长,参与企业多,影响的范围广,现货企业避险和投资需求都较为强烈。大连商品交易所焦炭品种推出后,将与现在的钢材、铁矿石、焦煤期货一起共同完善钢铁行业品种体系,形成了一个相对闭合的品种套保体系,为相关企业提供了一个使用方便、功能齐全的风险规避场所。
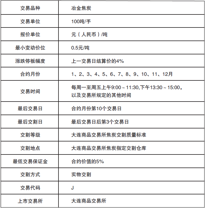
二、焦炭期货交易合约

附1:焦炭限仓制度
限仓是指交易所规定会员或客户可以持有的,按单边计算的某一合约投机头寸的最大数额。

N为期货公司会员持仓比例系数,交易所可根据相关情况调整。期货合约在某一交易时间段的持仓限额标准自该交易时间段起始日前一交易日结算起执行。套期保值交易头寸实行审批制,其持仓不受限制。
附2:焦炭保证金制度
焦炭期货合约的最低交易保证金为合约价值的5%。新开仓交易保证金按前一交易日结算时交易保证金收取。交易保证金实行分级管理,随着期货合约交割期的临近和持仓量的增加,交易所将逐步提高交易保证金比例。
合约临近交割期时交易保证金收取标准:
合约持仓变化时交易保证金收取标准:
三、影响焦炭期货价格的主要因素有哪些?
(1) 炼焦煤决定生产成本
炼焦煤是焦炭生产的主要原材料,生产1吨焦炭约消耗1.3吨炼焦煤。炼焦煤的储量并不丰富,占全国煤炭保有储量的比重不大,而且品种很不均衡、地区分布差异巨大。在中国的炼焦煤产量中,各煤种之间的比例非常不协调。而在配煤炼焦中,强粘结性的主焦煤和肥煤一般应占50-60%,但实际上中国主焦煤和肥煤的总产率偏低,即我国炼焦工业所需的强粘结性煤至少缺1/2。特别是中国主焦煤和肥煤的可选性又普遍低于结焦性相对较弱、煤化程度较低的气煤和1/3焦煤,因而在炼焦精煤中的主焦煤和肥煤比例更显不足。
(2)钢材影响销售价格
从焦炭消费构成分析可知,钢铁工业是焦炭最主要的消费领域,因此,焦炭消费高度依赖于钢铁工业的运行,钢铁价格与焦炭价格高度相关,纵观钢材价格变化,主要原因仍旧是供求关系。
我国作为钢材的主要生产和消费国,钢材价格的变动,对我国的国民经济更具有深刻的影响。从焦炭与钢材的关系来看,钢材是焦炭主要的下游行业,钢材价格变动直接影响焦炭的价格走势。
(3)宏观经济、政策等其他因素
焦炭主要用于高炉炼铁,起还原剂、发热剂和料柱骨架作用。对焦炭市场直接影响最大的是钢铁工业的发展,而钢铁工业作为国民经济的基础工业,其发展受宏观经济的影响较大
需要注意的是,每个合约的具体参数并非一直固定不变,交易所有权根据市场风险变化情况,对交易保证金等参数进行适当调整。具体信息请以交易所品种公示为准,商品期货开户请选择海证期货有限公司(海证期货开户服务热线:021-36151054/1055)。
转载声明:本网站转载文章仅为传播更多信息之目的,并不代表本网站赞同其观点,本网站亦不保证文章内容的真实性、准确性和可靠性。文章内容仅供参考,并不构成任何投资建议及入市依据,且不因接收人收到此内容而视其为客户。凡据此入市者,风险和责任需由使用者自行承担。如果本网站转载的文章不符合作者的版权声明或者作者不希望转载文章的,请及时联系我们公司维护人员:guohuanxiang@hicend.com.cn,我们将在第一时间处理。
沪公网安备 31010902003040号