早籼稻期货基础知识及交易合约知识点
今天我们将从三个方面为大家介绍一一详细介绍关于早籼稻期货的概念、交易合约以及影响早籼稻价格因素的一些知识点。
一、早籼稻期货简介
(1)早籼稻的分类
稻谷,俗称水稻,是我国大宗粮食品种,分为籼稻和粳稻,籼稻籽粒一般呈长椭圆形和细长形,粳稻籽粒一般呈椭圆形。根据播种期、生长期和成熟期的不同,稻谷又分为早稻、中稻和晚稻三类。早稻几乎是单一的籼稻,即早籼稻。早籼稻是上市最早的一季稻谷,也是当年种植、当年收获的第一季粮食作物。
早籼稻可以分为普通早籼稻(常规)和优质早籼稻。普通早籼稻一般用于储备,而个体加工企业则以加工优质早籼稻为主。优质早籼稻做配米比例也较大。
(2)早籼稻的特点
早籼稻是生长期较短、收获期较早的籼稻,一般米粒腹白较大,角质粒较少。早籼稻的品质较中晚籼稻差。早籼米质疏松,耐压性差,加工时易产生碎米,出米率较低,食味品质也较差。而中晚籼米质坚实,耐压性好,加工时碎米较少,出米率较高。但是,早籼稻也具有许多中晚籼稻无法替代的品质优点。
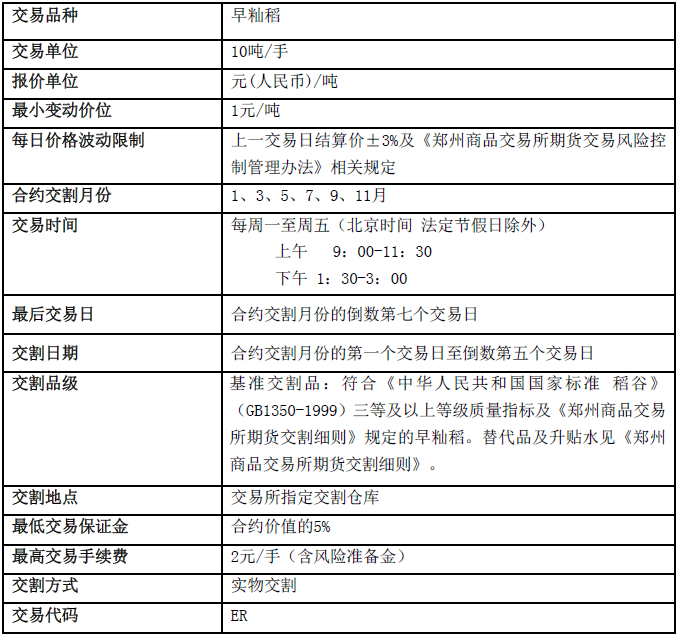
二、早籼稻期货交易合约
附1:保证金制度
附2:早籼稻限仓制度
三、影响早籼稻期货价格的主要因素有哪些
1、供给和需求
供求因素是决定稻谷价格的根本因素。(1)前期库存量。它是构成总产量的重要组成部分,前期库存量的多少体现着供应量的紧张程度,供应短缺价格上涨,供应充裕价格下跌。(2)当期生产量。当期生产量主要受种植面积、单产的影响。(3)商品的进口量。商品的实际进口量往往会因政治或经济的原因而发生变化。
需求方面: (1)国内消费量。它并不是一个固定不变的常数,而是受多种因素的影响而变化。 (2)出口量。在产量一定的情况下,出口量增加会减少国内市场的供应;反之,出口量减少会增加国内的供应量。(3)期末商品结存量。这是分析期货商品价格变化趋势最重要的数据之一。如果当年年底存货增加,则表示商品供应量大于需求量,期货价格有可能会下跌;反之,则上升。
2、国家政策
国家的粮食产业政策影响甚至主导着早籼稻的供求和价格。第一,各项惠农政策提高了农民种粮积极性,促进了粮食生产,对早籼稻的面积和产量也形成有力地支撑;第二,早籼稻的最低收购价政策和公开竞价拍卖、储备等宏观调控政策则基本主导了价格走势。
3、收购市场竞争
早籼稻收购市场状况直接影响收购价格的走势。
4、与其他大宗农产品的比价关系
玉米、小麦等都是重要的粮食作物,它们需求的旺盛与否最能反映农业经济的好坏,从长期看,玉米、小麦等价格高低与农业经济发展的快慢有较强的相关性。
5、成本和收益比较
生产早籼稻谷的种子价格、化肥、农药等成本变化直接导致了稻谷价格的变化。成本收益情况是影响农民种植积极性的主要因素之一,粮价过低,农民会惜售;收益情况会影响农民对下一年度的种植安排,收益增加,农民可能会增加种植面积,反之亦然。
6、季节性
早籼稻的价格表现出明显的的季节性波动规律。一般地,每年9-10月、12月至次年1-2月为消费的旺季,价格上涨;3-5月、10-11月为季节性消费淡季,需求疲软,价格通常下跌;每年的6月为青黄不接时期,价格开始回升;7、8、9月为收购旺季,价格通常上涨。
7、天气、自然灾害和心理
早籼稻生长期间易受天气、干旱、、病虫害等自然灾害影响,成为市场炒作的题材。同时,产销各方对市场行情判断往往存在分歧,看涨或看跌的心理进而影响其购销行为。
8、国际市场价格
随着国际一体化进程的发展,我国主要粮食品种和国际粮食品种之间价格联动性不断增强,国外粮价的上涨或下跌直接影响国内市场预期,其对早籼稻价格的影响也不容忽视。
需要注意的是,每个合约的具体参数并非一直固定不变,交易所有权根据市场风险变化情况,对交易保证金等参数进行适当调整。具体信息请以交易所品种公示为准,商品期货开户请选择海证期货有限公司(海证期货开户服务热线:021-36151054/1055)
转载声明:本网站转载文章仅为传播更多信息之目的,并不代表本网站赞同其观点,本网站亦不保证文章内容的真实性、准确性和可靠性。文章内容仅供参考,并不构成任何投资建议及入市依据,且不因接收人收到此内容而视其为客户。凡据此入市者,风险和责任需由使用者自行承担。如果本网站转载的文章不符合作者的版权声明或者作者不希望转载文章的,请及时联系我们公司维护人员:guohuanxiang@hicend.com.cn,我们将在第一时间处理。
沪公网安备 31010902003040号