棉纱
发布时间 2019-06-26
模拟软件手机版

棉纱期货基础知识及交易合约知识点

今天我们将从三个方面为大家介绍一一详细介绍关于棉纱期货的概念、交易合约以及影响棉纱期货价格因素的一些知识点。

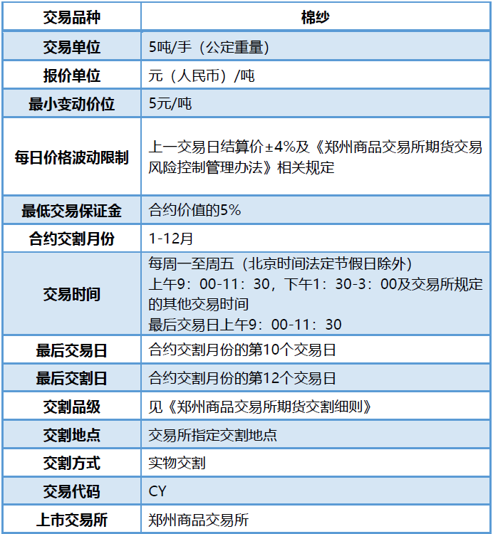
一、 棉纱期货交易合约

棉纱期货合约设计的基本原则是:贴近现货市场实际、遵循期货市场规律,方便现货企业套期保值。

二、棉纱期货交割相关规定

(1)交割品级

基准交割品:符合郑商所棉纱期货交割质量标准的18.5tex(32英支)普梳棉本色筒子单纱(环锭纺}

三、棉纱期货风险控制管理制度

(1)涨跌停板制度

棉纱期货每日涨跌停板幅度为不超过上一交易日结算价±4%。

(2)保证金制度

棉纱期货合约的交易保证金标准实行三段制,与现有其他品种合约保持一致,即自合约挂牌至交割月前一月第15个日历日、交割月前一个月第16个日历日至交割月前一个月最后一个日历日、交割月期间,最低交易保证金分别为合约价值的5%、10%和20%。

(3)限仓制度

棉纱期货限仓制度设计参考已有品种做法:一方面,对期货公司不限仓,对非期货公司会员和客户限仓;另一方面,对一般月份限仓从宽,对交割月份限仓从严;既可以满足各市场交易主体和产业客户套期保值的需求,又能在临近交割月份时严格控制持仓量,有效防范市场运行风险。

表 棉纱期货合约非期货公司会员和客户限仓标准(单位:手)

需要注意的是,每个合约的具体参数并非一直固定不变,交易所有权根据市场风险变化情况,对交易保证金等参数进行适当调整。具体信息请以交易所品种公示为准,商品期货开户请选择海证期货有限公司(海证期货开户服务热线:021-36151054/1055).

转载声明:本网站转载文章仅为传播更多信息之目的,并不代表本网站赞同其观点,本网站亦不保证文章内容的真实性、准确性和可靠性。文章内容仅供参考,并不构成任何投资建议及入市依据,且不因接收人收到此内容而视其为客户。凡据此入市者,风险和责任需由使用者自行承担。如果本网站转载的文章不符合作者的版权声明或者作者不希望转载文章的,请及时联系我们公司维护人员:guohuanxiang@hicend.com.cn,我们将在第一时间处理。
查看更多
海证期货交易平台软件
点击
立即报名
*
*
请选择所在城市
海证期货交易平台软件
报名