原油
发布时间 2019-06-26
模拟软件手机版

原油期货基础知识及交易合约知识点概括
一、原油的自然属性和应用

原油是从地下天然油藏直接开采得到的液态碳氢化合物或其天然形式的混合物,通常是流动或半流动的粘稠液体。世界各油区所产原油的性质和外观都有不同程度的差别。从颜色上看,绝大多数是黑色,但也有暗黑、暗绿、暗褐,甚至呈赤褐、浅黄乃至无色的;以相对密度论,绝大多数原油介于0.8~0.98之间。原油大多具有浓烈的气味,这是因为其中含有臭味的含硫化合物的缘故。原油的主要元素为碳、氢、硫、氮、氧及微量元素。组成原油的有机化合物为碳、氢元素构成的烃类化合物,主要是由烷烃、环烷烃和芳香烃以及在分子中兼有这三类烃结构的混合烃构成。原油中一般不含烯烃和炔烃,但在某些二次加工产物中含有烯烃。

除了烃类,原油中还含有相当数量的非烃类化合物。原油是一种多组分的复杂混合物,其沸点范围很宽。但从油品使用要求来说,没有必要把原油分成单个组分。通常来说,对原油进行研究或者加工利用,只需对其进行分馏即可。分馏就是按照组分沸点的差别将原油“切割”成若干“馏分”。馏分常冠以汽油、煤油、柴油、润滑油等石油产品的名称,但馏分并不就是石油产品。石油产品必须符合油品的质量标准,石油馏分只是中间产品或半成品,必须进行进一步加工才能成为石油产品。

二、原油期货的交易合约,有哪些知识点值得广大投资者关注并了解的?

(1)交易合约

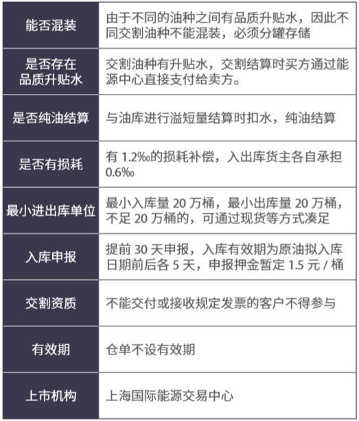
(2)原油期货的交割特点都有哪些?

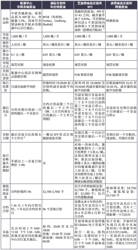
(3)我国与国际原油期货方案设计对比总结

三、影响原油期货价格波动的原因主要有哪些?

期货市场是在现货市场基础上发展起来的,所以期货市场的进一步发展必然不能脱离现货市场。期货市场与现货市场对新的市场信息的反应非常接近,期货价格与现货价格运动的方向基本一致,并且两者的价格变动幅度也非常接近,即原油期货价格与原油现货价格之间相互引导,存在着长期的均衡关系。国际原油市场的价格是由原油现货市场和期货市场的价格共同决定的。

因此,影响原油现货价格的因素,即原油市场供需矛盾等因素也会影响原油期货价格。然而,原油期货价格与现货价格也会出现短时间的偏离,因此还有一些特殊因素会影响原油期货价格,如投资基金的炒作等金融因素。

除此之外,原油作为商品,与其他的商品一样,其价格也是由供需关系决定的,但是原油不是一般的商品,它是重要的战略物资,是一种特殊的商品,对于国际原油价格影响因素很多,在很大程度上还受国际政治、经济、外交和军事的影响。

综上所述,影响原油期货价格的因素有以下几点:1、现货市场因素; 2、投资基金炒作; 3、美元、汇率、利率及资金流动性; 4、突发事件和政治因素。

需要注意的是,每个合约的具体参数并非一直固定不变,交易所有权根据市场风险变化情况,对交易保证金等参数进行适当调整。具体信息请以交易所品种公示为准,商品期货开户请选择海证期货有限公司(海证期货开户服务热线:021-36151054/1055)。

转载声明:本网站转载文章仅为传播更多信息之目的,并不代表本网站赞同其观点,本网站亦不保证文章内容的真实性、准确性和可靠性。文章内容仅供参考,并不构成任何投资建议及入市依据,且不因接收人收到此内容而视其为客户。凡据此入市者,风险和责任需由使用者自行承担。如果本网站转载的文章不符合作者的版权声明或者作者不希望转载文章的,请及时联系我们公司维护人员:guohuanxiang@hicend.com.cn,我们将在第一时间处理。

查看更多
海证期货交易平台软件
点击
立即报名
*
*
请选择所在城市
海证期货交易平台软件
报名