聚乙烯
发布时间 2019-06-26
模拟软件手机版

聚乙烯期货交易合约知识点概括
1、聚乙烯简介
聚乙烯(以下简称PE)是五大合成树脂之一,其产量占世界通用树脂总量的40%以上,是我国合成树脂中产能第三大、进口量最多的品种。目前,我国是世界最大的PE进口国和第一大消费国。PE主要分为线型低密度聚乙烯,低密度聚乙烯,高密度聚乙烯三大类。
LLDPE产品无毒、无味、无臭、呈白色颗粒,主要应用领域是农膜、包装膜、电线电缆、管材、涂层制品等。LLDPE由于具有较高的抗张强度、较好的抗穿刺和抗撕裂性能,主要用于制造薄膜。
世界LLDPE产能主要集中在北美、亚洲、西欧和中东地区。其中,中东是产能增长最快的地区。分国家看、美国、沙特阿拉伯、加拿大、中国和新加坡,位居世界产能的前五位。五国产能之和约占世界总产能的50%。
伴随着世界原油价格的剧烈波动,五大合成树脂等化工产品开始受到国际期货交易所的关注,成为新兴的期货品种。2005年5月27日,伦敦金属交易所(LME)在全球率先推出了LLDPE期货合约。近年来,我国LLDPE产量和消费量逐年增加,市场价格变动日趋剧烈,国内塑料相关企业迫切需要利用期货机制回避风险,提高企业生产经营决策的科学合理性。为满足广大现货企业的需求,大连商品交易所于2007年上市了LLDPE期货合约。
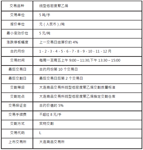
2、聚乙烯期货交易合约

3、聚乙烯期货限仓制度
限仓是指交易所规定会员或客户可以持有的,按单边计算的某一合约投机头寸的最大数额。LLDPE 合约进入交割月份前一个月和进入交割月期间持仓限额 (单位:手)

4、聚乙烯期货涨停板制度

LLDPE合约交割月份以前的月份涨跌停板幅度为上一交易日结算价的4%,交割月份的涨跌停板幅度为上一交易日结算价的6%。

5、聚乙烯期货保证金制度

LLDPE期货合约的最低交易保证金为合约价值的5%。新开仓交易保证金按前一交易日结算时交易保证金收取。交易保证金实行分级管理,随着期货合约交割期的临近和持仓量的增加,交易所将逐步提高交易保证金比例。

LLDPE合约临近交割期时交易保证金收取标准:

6、影响聚乙烯期货价格波动的因素都有哪些?

(1)宏观经济发展

宏观经济主要是通过影响下游产业的需求,进而影响LLDPE市场变化,换言之,宏观经济表现是LLDPE市场需求的晴雨表,对其价格变动有重要影响。

(2)原油价格波动

原油价格对价格影响在理论上呈弱化关系,原油价格的波动能够被产业链弱化,但在期货市场看有明显的放大效应。

(3)乙烯供求影响

从历史价格波动情况看,亚洲地区的乙烯价格与LLDPE的价格波动趋势极为相近。另外,国内乙烯产能产量的提高,也将对国内LLDPE产量的提高有着直接的推动作用,从而影响LLDPE市场价格。

(4)LDPE产能产量

LLDPE的产能及产量的增长与减少或市场价格有影响。由于LLDPE采用连续性生产,在生产企业每年停产检修设备期间,受供应量和需求量的变化影响,该地区LLDPE价格也会相应变化。另外,生产工艺以及每月、季、年度的产量变化都会对其市场价格产生影响。

(5)国际贸易价格

从全球生产与消费情况分析,目前LLDPE在全球范围内基本供求平衡,但由于生产地区与消费地区的不同,存在国家(地区)之间的贸易流和价格差。另外,我国关税政策调整及海运费价格的变动也有着最直接的影响。

(6)下游需求变化

下游消费量增长而供应不足时将会使市场价格上升,下游消费减弱而上游供应充足时市场价格将下降。国内LLDPE消费呈明显的地域性特点,区域消费明显不平衡,这种区域性消费的不平衡导致LLDPE国内供求的不对称。

(7)替代产品价格

当LLDPE市场价格较高而替代产品如LDPE或HDPE价格相对较低时,也会影响价格走低。

(8)产品库存变化

库存的变化也会影响LLDPE的市场价格,如地区库存量升高,贸易商愿意出货,价格会走低;地区库存量不足,贸易商愿意囤货,将推动价格走高。

需要注意的是,每个合约的具体参数并非一直固定不变,交易所有权根据市场风险变化情况,对交易保证金等参数进行适当调整。具体信息请以交易所品种公示为准,商品期货开户请选择海证期货有限公司(海证期货开户服务热线:021-36151054/1055)。

转载声明:本网站转载文章仅为传播更多信息之目的,并不代表本网站赞同其观点,本网站亦不保证文章内容的真实性、准确性和可靠性。文章内容仅供参考,并不构成任何投资建议及入市依据,且不因接收人收到此内容而视其为客户。凡据此入市者,风险和责任需由使用者自行承担。如果本网站转载的文章不符合作者的版权声明或者作者不希望转载文章的,请及时联系我们公司维护人员:guohuanxiang@hicend.com.cn,我们将在第一时间处理。




查看更多
海证期货交易平台软件
点击
立即报名
*
*
请选择所在城市
海证期货交易平台软件
报名