聚氯乙烯期货交易合约知识点概括
1、聚氯乙烯简介
聚氯乙烯(Polyvinyl Chloride),简称PVC,是我国重要的有机合成材料。其产品具有良好的物理性能和化学性能。广泛应用于工业、建筑、农业、日用生活、包装、电力、公用事业等领域。
从产品分类看,PVC属于三大合成材料(合成树脂、合成纤维、合成橡胶)中的合成树脂类。合成树脂类包括五大通用树脂:聚乙烯PE、聚氯乙烯PVC,聚丙烯PP、聚苯乙烯PS、ABS树脂。
聚氯乙烯是一种无毒、无臭的白色粉末,化学稳定性很高,具有良好的可塑性。电绝缘性优良,一般不会燃烧。主要用于建筑门窗,排水管道,电线电缆及薄膜包装等领域。
聚氯乙烯是合成树脂中重要的品种,从世界及中国范围内的消费量看,PVC消费量排在五大通用树脂中的第三位,低于聚乙烯,聚丙烯的消费量。从生产工艺路线看,除中国和极少几个国家以电石法工艺路线生产,绝大部分国家都是采用石油天然气路线,因此成本和市场价格不尽一致。
国民经济的快速发展,带动我国PVC生产和消费的急剧膨胀,目前我国是世界上最大的PVC生产国和消费国。截止2015年年底,我国PVC产量1609.2万吨,表观消费1613.51万吨,2003年以来增长率高达7.96%。
在我国,电石法和乙烯法两种生产工艺并存。影响产业链各环节的因素众多,加上煤炭、原油和电石等原材料价格的频繁波动,导致PVC价格短期内波动频繁且幅度剧烈,加剧了国内PVC生产企业,贸易商以及下游制品行业的经营风险,企业对套期保值存在较大的需求。
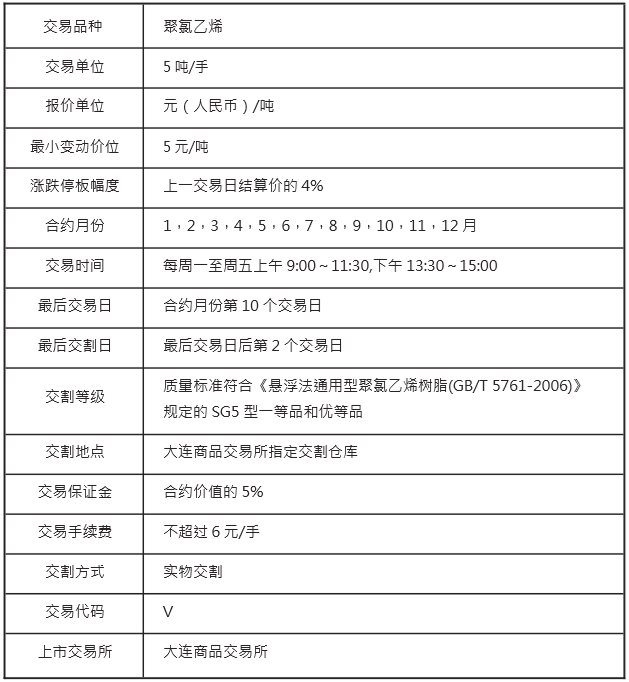
2、聚氯乙烯期货交易合约

3、聚氯乙烯期货限仓制度
限仓是指交易所规定会员或客户可以持有的,按单边计算的某一合约投机头寸的最大数额。同一客户在不同经纪会员处开有多个交易编码,各交易编码上所有持仓头寸的合计数,不得超出一个客户的限仓数额。
PVC 合约进入交割月份前一个月和进入交割月期间持仓限额 (单位:手)
4、聚氯乙烯期货涨停板制度
PVC合约交割月份以前的月份涨跌停板幅度为上一交易日结算价的4%,交割月份的涨跌停板幅度为上一交易日结算价的6%。
5、聚氯乙烯 期货保证金制度
PVC期货合约的最低交易保证金为合约价值的5%。新开仓交易保证金按前一交易日结算时交易保证金收取。交易保证金实行分级管理,随着期货合约交割期的临近和持仓量的增加,交易所将逐步提高交易保证金比例。
PVC合约临近交割期时交易保证金收取标准:
PVC期货合约持仓量变化时交易保证金收取标准:
6、影响聚氯乙烯期货价格波动影响因素主要有哪些
(1)供需状况变化是影响pvc期货市场价格变动的最重要的因素
供应面?停车检修、新装置开车,进口量的变化;石化政策性减产,装置意外事故
需求面:下游制品生产和需求淡旺季等?需求旺季每年春季、秋季:建筑施工旺季
出口变化:原料和制品。下游行业门槛低导致加工能力大量过剩,旺季淡化,生产周期被提前和拉长,下游加工业利润微薄;恶性竞争导致产品质量下降,假冒伪劣产品盛行影响了使用的积极性
(2)国际原油市场波动,油价影响市场参与者的心态
成本传导:原油作为PVC的主要原料之一,原油—石脑油—乙烯—氯乙烯—PVC
油价相对稳定或小幅波动时,对PVC市场的影响不大,对PVC成本的影响主要体现在乙烯(氯乙烯)
成本优势的变化:油价与电石价格的比较优势
成本平衡点:油价50美元/桶VS电石3000元/吨
(3)宏观经济形势(建材及房地产、汽车市场)
(4)国家政策变化
出口退税,加工贸易限制,影响出口
金融政策:利率、汇率变化
经济刺激政策,贸易保护主义抬头
(5)原料价格变化(电石、VCM/EDC)将直接影响到pvc现货生产商的成本
(6)出口形势
需要注意的是,每个合约的具体参数并非一直固定不变,交易所有权根据市场风险变化情况,对交易保证金等参数进行适当调整。具体信息请以交易所品种公示为准,商品期货开户请选择海证期货有限公司(海证期货开户服务热线:021-36151054/1055)。
转载声明:本网站转载文章仅为传播更多信息之目的,并不代表本网站赞同其观点,本网站亦不保证文章内容的真实性、准确性和可靠性。文章内容仅供参考,并不构成任何投资建议及入市依据,且不因接收人收到此内容而视其为客户。凡据此入市者,风险和责任需由使用者自行承担。如果本网站转载的文章不符合作者的版权声明或者作者不希望转载文章的,请及时联系我们公司维护人员:guohuanxiang@hicend.com.cn,我们将在第一时间处理。

沪公网安备 31010902003040号