油期货交易合约知识点概括
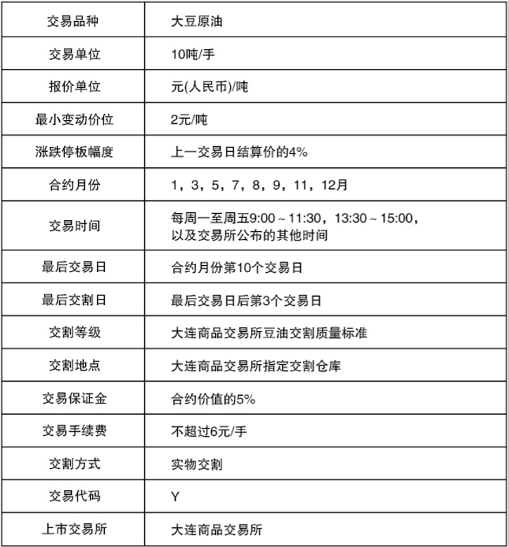
1、豆油期货交易合约
2、豆油期货的交易保证金制度
豆油期货合约的最低交易保证金为合约价值的5%。交易保证金实行分级管理,随着期货合约交割期的临近和持仓量的增加,交易所将逐步提高交易保证金比例。
豆油合约持仓量变化时交易保证金收取标准:交易所可根据合约持仓量的增加提高交易保证金标准,并向市场公布。
3、豆油期货的限仓制度
限仓是指交易所规定会员或客户可以持有的按单边计算的某一合约投机头寸的最大数额。豆油合约一般月份持仓限额如下表:单位:手
豆油合约进入交割月份前一个月和进入交割月份期间,其持仓限额如下表:单位:手
期货合约在某一交易时间段的持仓限额标准自该交易时间段起始日前一交易日结算时起执行。套期保值交易头寸实行审批制,其持仓不受限制。
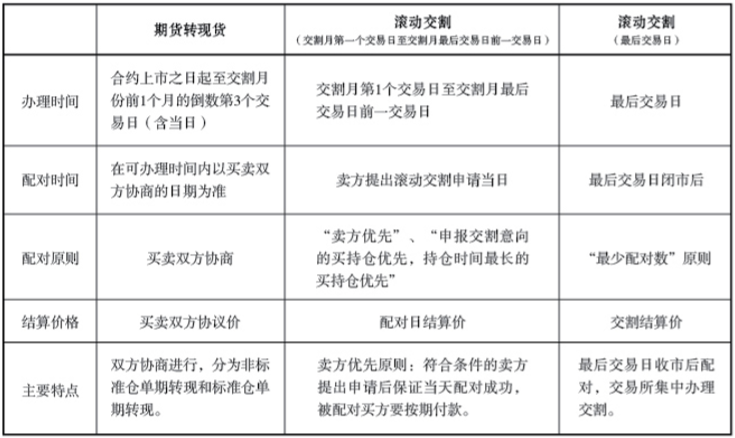
4、豆油期货的交割
需要注意的是,每个合约的具体参数并非一直固定不变,交易所有权根据市场风险变化情况,对交易保证金等参数进行适当调整。具体信息请以交易所品种公示为准,商品期货开户请选择海证期货有限公司(海证期货开户服务热线:021-36151054/1055)。
转载声明:本网站转载文章仅为传播更多信息之目的,并不代表本网站赞同其观点,本网站亦不保证文章内容的真实性、准确性和可靠性。文章内容仅供参考,并不构成任何投资建议及入市依据,且不因接收人收到此内容而视其为客户。凡据此入市者,风险和责任需由使用者自行承担。如果本网站转载的文章不符合作者的版权声明或者作者不希望转载文章的,请及时联系我们公司维护人员:guohuanxiang@hicend.com.cn,我们将在第一时间处理。
沪公网安备 31010902003040号