关于原油期权上市交易有关事项的通知
发布时间 2021-06-18
模拟软件手机版

尊敬的客户:

       中国证监会已批准上海国际能源交易中心(以下简称能源中心)开展原油期权交易。根据能源中心相关规则,现将有关事项通知如下:

       一、上市时间

       原油期权自2021年6月21日(周一)起上市交易,当日8:55-9:00集合竞价,9:00开盘。

       二、交易时间

       每周一至周五,9:00-10:15、10:30-11:30和13:30-15:00,连续交易时间,每周一至周五21:00-次日02:30(与标的期货一致)。法定节假日(不包含周六和周日)前第一个工作日的连续交易时间段不进行交易。

       三、挂牌合约月份及最后交易日调整

       原油期权首日挂牌SC2109、SC2110对应的期权合约。

       原油期权合约中,合约月份涉及的标的期货持仓量为10000手(单边)。

       SC2110对应的期权合约的最后交易日为2021年9月3日(周五),SC2201对应的期权合约的最后交易日为2021年12月7日(周二),SC2202对应的期权合约的最后交易日为2022年1月5日(周三)。

       四、挂牌基准价

       原油期权首日挂牌合约基准价由能源中心在上市前一交易日公布。

       计算公式为二叉树期权定价模型,其中无风险利率为央行一年期存款利率,所有月份系列期权合约波动率取标的期货主力合约90日历史波动率。

       五、每次最大下单数量

       100手。

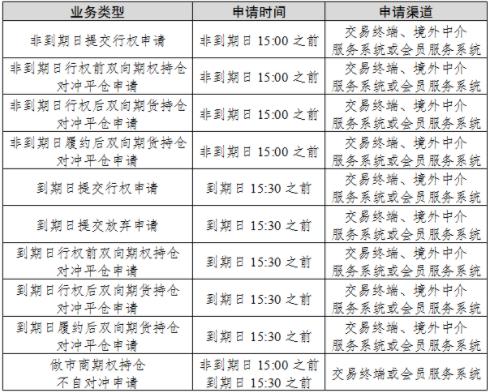
       六、行权与履约

       原油期权为美式期权,客户办理行权申请、放弃行权等业务的时间及渠道见下表:

       七、持仓限额管理

       期权合约和期货合约分开限仓。

       非期货公司会员、境外特殊非经纪参与者和客户持有的某月份期权合约所有看涨期权的买持仓量和看跌期权的卖持仓量之和、看跌期权的买持仓量和看涨期权的卖持仓量之和,分别不得超过下表所示的持仓限额。具有实际控制关系的账户按照同一账户管理。

       八、套期保值交易持仓额度

       原油期货和原油期权可以共用获批的套期保值交易持仓额度。

       九、相关费用

       原油期权交易手续费公司标准为30元/手,平今仓免收交易手续费。行权(履约)手续费为30元/手。

       十、合约询价

       非期货公司会员、境外特殊非经纪参与者和客户可以在所有已挂牌期权合约上向做市商询价。询价请求应当指明合约代码,对同一期权合约的询价时间间隔不应低于60秒。当某一期权合约最优买卖价差小于等于如下表所示价差时,不接受询价。

       特此通知


海证期货有限公司

2021年06月17日

查看更多
海证期货交易平台软件
点击
立即报名
*
*
请选择所在城市
海证期货交易平台软件
报名