海证app
海证微信
预约开户
仿真开户
软件下载
每日保证金
回到
顶部
信息已提交成功
请保持通讯畅通,工作人员将于3个工作日联系您!
我知道了
官网首页
关于我们
客服热线:400-880-8998
首页
大赛简介
赛事规则
奖项说明
在线报名
专栏首页
>
奖项说明
奖项说明
大赛奖项
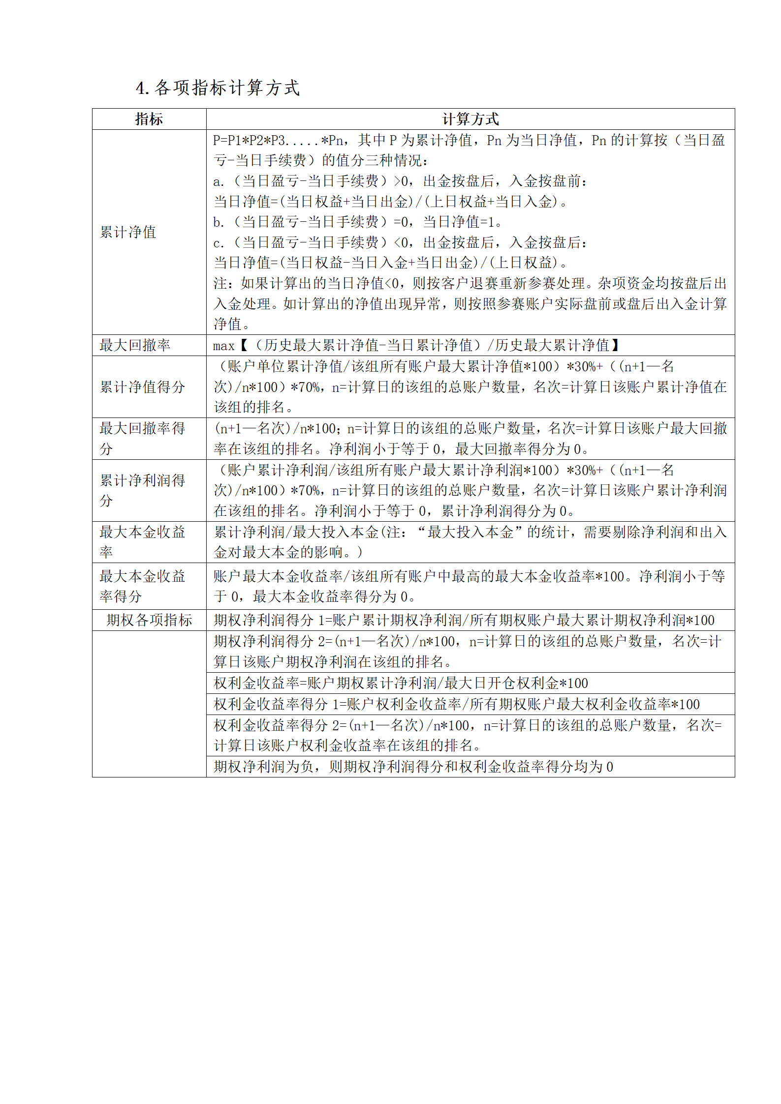
相关指标计算方法